X
Retrouvez ici la Stratégie Nationale de Développement 2020-2030
SND30
En savoir plus
Appels d’Offres
Extranet
Médiathèque
Documentation
CELCOR
Appels d’Offres
Extranet
Médiathèque
Documentation
CELCOR
Accueil
Ministère
Le Ministre
Le Ministre Délégué
Les Collaborateurs
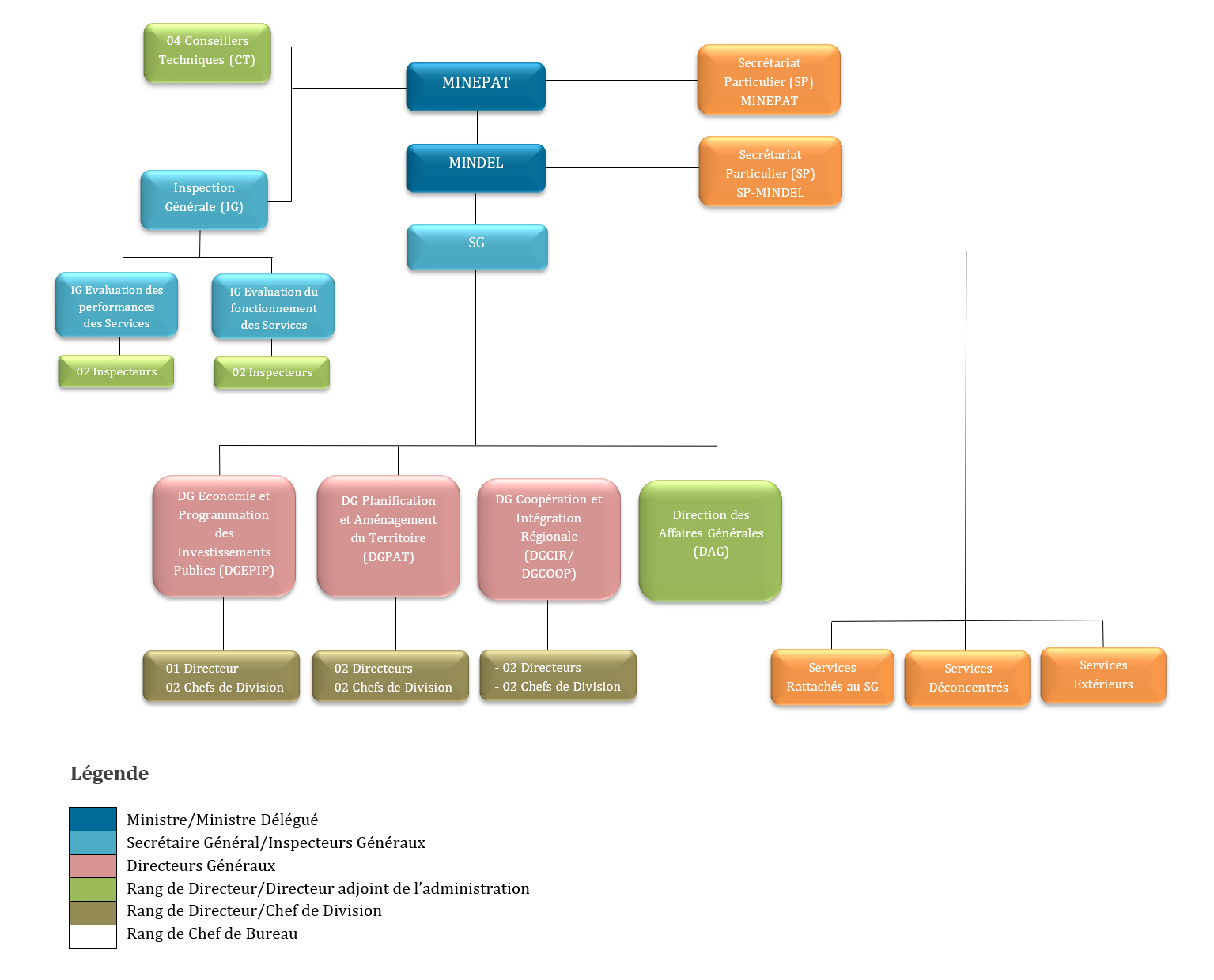
Organigramme
A propos
Contacts
FAQ
Actualité
Toute l’actualité
Economie
Planification
Aménagement du Territoire
Coopération
Directions Générales
Economie
Analyse et politiques Economiques
Division Prévision et Préparation
Programmation
Planification
Prospective et Planification Stratégique
Analyses démographiques et des migrations
Vision 2035
DSCE
SND30
Aménagement du Territoire
Outils d’Aménagement du Territoire
Développement Régional et Local
Coopération
Coopération Nord-Sud
Intégration Régionale
Coopération avec les pays émergents
Coopération avec le Monde Islamique
Accords et Appui
Projets et Programmes
Structures rattachées
Contacts
Accueil
Ministère
Le Ministre
Le Ministre Délégué
Les Collaborateurs
Organigramme
A propos
Contacts
FAQ
Actualité
Toute l’actualité
Economie
Planification
Aménagement du Territoire
Coopération
Directions Générales
Economie
Analyse et politiques Economiques
Division Prévision et Préparation
Programmation
Planification
Prospective et Planification Stratégique
Analyses démographiques et des migrations
Vision 2035
DSCE
SND30
Aménagement du Territoire
Outils d’Aménagement du Territoire
Développement Régional et Local
Coopération
Coopération Nord-Sud
Intégration Régionale
Coopération avec les pays émergents
Coopération avec le Monde Islamique
Accords et Appui
Projets et Programmes
Structures rattachées
Contacts
Organigramme
L'organigramme de base du MINEPAT